Polgármesteri Hivatal
Jegyző, hivatali szervezet
- Home
- /
- Városháza
- /
- Polgármesteri Hivatal
- /
- Szervezeti és személyzeti adatok

Jegyző
| Név: | Dombováriné dr. Kozák Nikolett |
| Postai cím: | 2131 Göd, Pesti út 81. |
| Telefonszám: | + 36 27 530 030 |
| Faxszám: | + 36 27 345 279 |
| Elektronikus levélcím: | jegyzo@god.hu |
| Fogadóóra helye és ideje: | Jegyzői fogadóóra minden hónap utolsó hétfőjén 14:00 órától 17:00 óráig. Előzetes időpont-egyeztetés a kollerandrea@god.hu címen lehetséges. |
Szervezeti felépítés, feladatok, szervezeti egységek
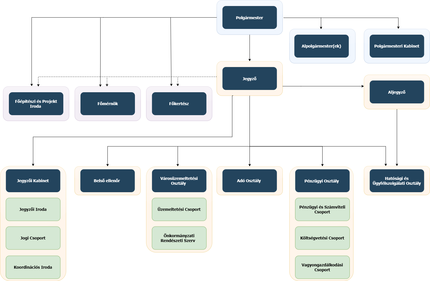
Magyarország helyi önkormányzatairól szóló törvény alapján a Képviselő-testület az önkormányzat működésével, valamint a polgármester és a jegyző feladat- és hatáskörébe tartozó ügyek döntésére való előkészítésével és végrehajtásával kapcsolatos feladatok ellátására polgármesteri hivatalt hoz létre. A polgármesteri hivatalt a polgármester irányítja, és a jegyző vezeti. A Gödi Polgármesteri Hivatal szervezeti felépítését tekintve osztályokra tagozódik. Az osztályokat osztályvezetők vezetik. Az egyes hivatali szervezeti egységek feladatainak leírását a Gödi Polgármesteri Hivatal Szervezeti és Működési Szabályzata tartalmazza.
A HIVATAL ALAPTEVÉKENYSÉGÉT, FELADAT- ÉS HATÁSKÖRÉT, ALAPTEVÉKENYSÉGÉT MEGHATÁROZÓ JOGSZABÁLYOK, UTASÍTÁSOK
- 2011. évi CLXXXIX. törvény Magyarország helyi önkormányzatairól
- 1991. évi XX. törvény a helyi önkormányzatok és szerveik, a köztársasági megbízottak, valamint egyes centrális alárendeltségű szervek feladat- és hatásköreiről
- 2011. évi CXCV. törvény az államháztartásról
- 368/2011. (XII.31.) Kormányrendelet az államháztartásról szóló törvény végrehajtásáról
- 4/2013. (I.11.) Kormányrendelet az államháztartás számviteléről